Skip to main content
CAF Discovery Center
Email Us
WorkForms
High Level Process Flow
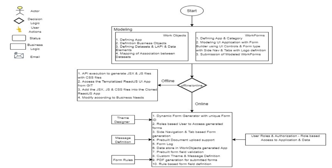
High Level Process Flow
Previous
Technical Architecture
Next
Roadmap